Vai al contenuto

Messaggi raccomandati

Inviato
16 ore fa, FoNzY dice:

potresti caricarle tranquillamente a 3amp

3A mi pare adeguato, la carica durerebbe 50 minuti, purtroppo essendo pile un po' vecchiotte preferisco non stressarle troppo anche perchè mi sa che ormai le batterie dalla Cina non arriveranno più. Comunque valuterò anche in funzione della temperatura che raggiungeranno durante la carica, dalle prime prove di carica e scarica rimanevano fredde.

 

16 ore fa, hokuro dice:

circa 4 volte tanto la cifra da te detta

Una mazzata, purtroppo le batterie al litio non hanno una vita infinita.

Con il pulsante di accensione e l'interruttore per disabilitare l'altoparlante interno ho rimediato posizionandoli nella cornice del display che ancora devo stampare.

OnOff.thumb.jpg.63e9b4c52998e092868345600e8c3da3.jpg

Inviato
Il 25/6/2020 at 22:39, hokuro dice:

stai facendo un gran lavoro

Grazie, ma mi sa che mi sta venendo un po' complicato.

Ora sono alle prese con i collegamenti elettronici.

IMG_20200628_120520.thumb.jpg.7b768138c27907a1784508d3abb99ee4.jpg

Speriamo di farci entrare tutto, mi sto rendendo conto che lo spazio è poco.

  • Like 2
Inviato

Il primo disegno di passacavi non è andato come speravo perchè è fragile, un po' instabile e occorrono 3 paia di mani per assemblarlo. Quindi l'ho ridisegnato.

Passacavi.thumb.jpg.a1e37133e983969a9e1759cbffa5a046.jpg

Ci sono un po troppi bridging, speriamo di riuscirci

  • Like 1
Inviato

Mannaggia a me, distruggo tutto, con il saldatore ho staccato la piazzola dell'alimentazione della webcam. Ho rimosso il connettore nel tentativo di trovare il punto dove collegare l'alimentazione, poi ho risolto collegamendo l'alimentazione sul piedino di alimentazione di una memoria flash e fortunatamente ha funzionato.

IMG_20200630_222454.thumb.jpg.55f112e16addb14d2a1efc72d896a26a.jpg

Spero che il collegamento di fortuna sulla webcam tenga.

La quantità di cavi è un po' eccessiva, se sapevo prima che il cavo HDMI aveva 14 connessioni non ci avrei neanche pensato a questo progetto.

IMG_20200630_222446.thumb.jpg.26f3bc8681cca5e0bc3e8263a355ec42.jpg

Con tutti questi fili non mi bastavano neanche i colori quindi ho usato colori un po' a casaccio ad esempio il +V è blu spero di non fare cortocircuiti.

Comunque alla fine HDMI, Webcam, touchscreen e pulsante di accensione funzionano.

IMG_20200630_232751.thumb.jpg.866386409568202c025533ef09d1c2d6.jpg

Purtroppo dopo che ho chiuso tutto mi sono accorto che non funzionava l'interruttore accanto al pulsante.

Ho usato fili rigidi recuperati da un cavo UTP, spero che aprendo e chiudendo il display non si spezzino.

Inviato

Ho seri dubbi che riuscirò a chiudere il tutto

IMG_20200704_095505.thumb.jpg.ae603992e687bb5cb2d4dfc3e74c8d63.jpg

IMG_20200704_095521.thumb.jpg.f23bec867e809df472f229e4da24e7f9.jpg

Ci devo ancora mettere un altoparlante, un transistor ed un modulo sensore ACS712.

Avevo anche previsto un circuito stampato, ma la CNC mi ha fatto un lavoro con i fiocchi, non c'è che dire.

IMG_20200704_130115.thumb.jpg.684cbfe42ed33d6c87e4777a45865f83.jpg

Comunque almeno ho capito che non ci sarebbe mai potuto entrare, quindi i componenti li ho messi volanti.

Inviato

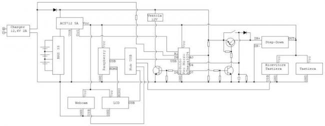
Per evitare confusioni nei collegamenti ho disegnato lo schema finale.

Schema.thumb.jpg.c5959fcbc683ae6bf47bc03ebd258958.jpg

Manca solo il modulo ACS712 che mi dovrebbe arrivare mercoledì via Amazon.

Purtroppo a casa non avevo mosfet a canale P quindi ho ovviato con un TIP147.

  • Like 2
Inviato
20 ore fa, FoNzY dice:

dici che serve? è tutto cosi chiaro 🤣

 

Un cablaggio pulito 🤣, quasi quasi posso andare a fare l'elettricista.

C'erano diversi errori nello schema, l'ho corretto in corso d'opera ed ho pasticciato ancora più di prima.

  • Haha 2

Partecipa alla conversazione

Puoi pubblicare ora e registrarti più tardi. Se hai un account, accedi ora per pubblicarlo con il tuo account.

Ospite
Rispondi a questa discussione...

×   Hai incollato il contenuto con la formattazione.   Rimuovere la formattazione

  Sono consentiti solo 75 emoticon max.

×   Il tuo collegamento è stato incorporato automaticamente.   Mostra come un collegamento

×   Il tuo contenuto precedente è stato ripristinato.   Pulisci editor

×   Non puoi incollare le immagini direttamente. Carica o inserisci immagini dall'URL.


×
×
  • Crea Nuovo...