 
        jno
Membri- 
                Numero contenuti82
- 
                Iscritto
- 
                Ultima visita
Tipo di contenuto
Profili
Articoli
Introduzione alla stampa 3D
Database materiali
Forum
Calendario
Blogs
Gallery
Download
Store
Tutti i contenuti di jno
- 
	
- 
	io penso che l'eccessivo assorbimento provochi un abbassamento di tensione , rincoglionendo la stampante come se fosse andata in pausa da sola.... nell'alimentatore ,affianco al connettore dei fili, c'è un trimmer di regolazione di tensione, girandolo di un mm circa in un senso o nell'altro ti alza la tensione. misura con i tester, arrivare a 12,5Vdc non mi sembra una idea malvagia.....
- 
	mmmm.... è un prodotto nato dal 2019.... poco diffuso all'inizio.... ma comunque se hai uno spray contatti SECCO và bene comunque. Confermo che in 40 anni di utilizzo dei vari prodotti , questo mi risulta sul campo uno dei migliori, costicchia sino a 10 euro bombola, ma li vale tutti.
- 
	Procurati una bomboletta di spray per contatti secco, pulisci sia le porte usb che quelle SD ed anche i contatti sulla scheda. Magico anche sulle schede telefoniche, contatti della scheda bancomat , pulizia dei contatti schede computer , Ram e chi più ne ha , più ne metta, quindi anche tutti i connettori e prese delle schede delle nostre stampanti. Evapora in pochi secondi , non lascia tracce, di solito fai una spruzzata, dove puoi asciuga strofinando con una salvietta e dove non puoi una seconda soffiata dopo 1 minuto dalla prima. ( la prima soffiata disincrosta, la seconda sciacqua via ) Manutenzione periodica elettrica/elettronica delle nostre stampanti 2 volte/anno ( fuori dai pasti ). https://it.rs-online.com/web/p/pulitori-contatti/1244892/ Anche su ebay ed amazon a costi lievemente più bassi, mi raccomando il codice come da immagine okkio !! NON confondere con il lubrificante WD40
- 
	Quindi se prendiamo per buona alimentazione e collegamenti, la prosecuzione sarebbe: - stampare da SD , perchè non sai cosa avviene se lasci collegato il cavo USB del PC, introduci rumore di fondo ai segnali e l'attacco metallico riporta il negativo del pc al negativo della stampante, con appositi strumenti ti accorgi che in base a come metti la spina di corrente nella presa hai/non hai il problema. Se è un portatile con batteria buona, basta usarlo distaccato dalla rete elettrica nelle verifiche. -Stampare un cono quasi cilindro tipo base diametro 4cm e massimo layer in altezza con diametro 5 cm oppure una piramide tronca , sempre base un 10% più piccola del punto più alto, altezza poco superiore al pistone che volevi stampare, la stampante usa diverse altezze ed usa i movimenti x ed y, verificando a che altezza/posizione avviene il problema. - se non avviene nessun problema controlla se il tuo file di stampa problematico è corretto, preferibilmente un'altra SD, preferibilmente stampando il file da sd su un'altra stampante per avere la sicurezza della funzionalità. ( io ho una sd protetta in scrittura con il solo test , serve solo a quello ) Basta che un pin del connettore dove inserisci la sd sia sporco/ossidato, in base alla vibrazione dovuta ai movimenti della stampante fà/non fà contatto e ti manda a put...e la stampa. Manca appunto il FW ed i settaggi della tua stampante, ma quelli io li toccherei dopo le verifiche di cavi, alimentazioni, connessioni,prova stampa, verifica file di stampa e relativa sd. ( questo se sino a poche stampe prima tutto funzionava nella norma )
- 
	stacco.... a domani 😉
- 
	ok va bene lo stesso, ora salto carpiato......... il puntale nero lo lasci sul filo nero, da sopra è più facile , vedi tu come ti trovi meglio Setta la stampante a scaldare il bed ed il puntale rosso lo posizioni a turno sui due fusibili e fai la misura, vediamo di quanto scende il valore.... ( massima prudenza , mi raccomando ) Hardware_GT2560_RevA+.pdf
- 
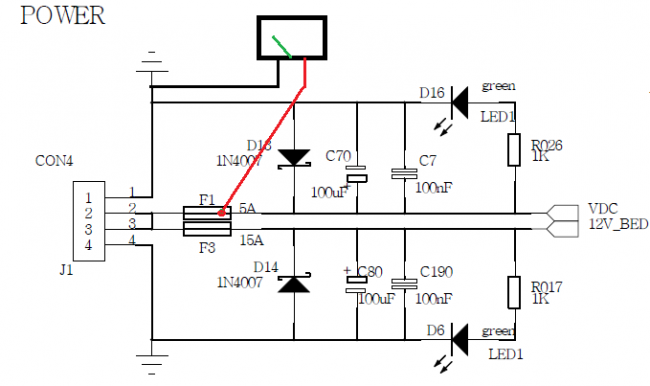
	No . intendevo inserire i puntali dall'alto,senza staccare il connettore. ( talvolta uso gli aghetti delle siringhe ) in pratica sto cercando di capire che alimentatore hai e quanti volt= dà ho trovato in rete lo schema che specifica 12 V= ( continui ) L'immagine allegata spiega cosa vorrei misurare:
- 
	nella foto che hai inserito si vede il connettore quadrato, 2 fili neri e due arancioni Quello che leggevo sul manuale pdf è che sono un ingresso di tensione, ma non specifica se continua= o alternata~ Riesci ad inserire dall'alto il puntale nero dove c'è il filo nero ed il puntale rosso dove c'è il filo arancione sempre con il tester settato a 200v= ? OKKIO, dato che dovrai premere un pochino i puntali per farli penetrare e toccare il pin metallico, il rischio è di flettere la scheda verso il pannello metallico dove la scheda è fissata e mandare in corto tra loro i punti di saldatura del connettore che sono appunto dall'altra faccia della scheda.
- 
	ok 😉 passetto indietro... il tuo tester può fare misure in tensione continua con un massimo di 2V= come le pile stilo con un massimo di 20V= come la batteria auto o un alimentatore da 12 volt = con un massimo di 200V= come l'alimentatore da 24 volt o più Puo fare misure in alternata solo da 200V~ ( quasi inutili ) o 600 V~ ottimi per misurare la tensione alle prese elettriche di casa ( 230 volt~ circa ) In alternata a noi serve misurare sino ad un massimo di 0,1 V~ pari a 100 milliVolt~ ma il tuo tester in alternata misura in scala da 200.000 milliVolt~ come se volessi valutare 1mm con una riga di 20 metri Per cui facciamo una prova, sposta la rotella da 2 V= come lo vedo nella foto ( cioè max 2 V= ) a 200 V= , che sicuramente legge sia la 12 volt= che la eventuale 24 volt= e rifai le prime 2 misure in solo standby, occhio alle meccaniche , non ho capito bene cosa ti sia avvenuto ma non sembrava nulla di buono
- 
	Apriamo un thread di piccolo corso di elettronica base sul forum. solo 4 formule ( ed i loro inversi ) , le unità di misura, come usare il tester , saldare.... Poi qualcuno prosegue con l'uso basilare dell'arduino, nulla che prenda più di qualche ora nel proprio laboratorio ( tavolo di cucina ) e ci siamo. A scuola te la fanno difficile, parliamo veramente di semplici osservazioni.
- 
	normalissimo perito in elettronica industriale ,credo però che si nasce così. a 13 anni aprii la 4a radio privata in Bari quando ancora era proibito aprirle , con trasmettitore autocostruito, antenna inclusa, c'era l'arresto e ti portavano in questura. Era... il millennio scorso, 1975..... sigh....
- 
	partiamo dai controlli facili, ma seri, mi chiamo Gianni , ma dovevo chiamarmi Tommaso ( come quello che non credeva se non toccava ) Non mi fido dell'alimentatore, non mi fido dei suoi fili, non mi fido del connettore, non mi fido della vaschetta di connessione sulla scheda, non mi fido manco delle vaschettine porta fusibili. Occavoli ...... e come si potrebbe fare ?? prima leggi e comprendi, presa usb staccata da eventuali pc o altre cose simili ,poi lo esegui. Dando una occhiata al manuale pdf della stampante c'è la foto fronte retro della scheda, per cui ti indico dove io andrei a verificare con un tester settato a 20Vdc , tensione continua, se ritieni che il tuo alimentatore sia da 12 volt, oppure 50 o 200 Vdc a seconda del tester se usi un alimentatore da 24 volt. Dovrai mettere il puntale nero sul metallo della vaschetta attacco usb ed il puntale rosso sul fusibile nel punto di uscita della tensione ( una volta per fusibile ) Hai saltato così tutta la catena del negativo con il puntale nero : alimentatore, cavo di uscita del negativo, connettore di ingresso, vaschetta su scheda, saldatura sul retro della scheda. Con il puntale rosso hai saltato tutta la stessa catena del positivo ed anche la vaschetta portafusibile ed il fusibile. Partiamo ora con le misure. Accendi la stampante e settala che non deve fare nulla, manco scaldare il bed. Ora posiziona i puntali, leggi la tensione sul tester e scrivila su un pezzo di carta , è la tensione di ingresso in standby. Rifai la stessa misura con il puntale rosso sull'altro fusibile, scrivi il valore e verifica se siano identici. ( non è obbligatorio che lo siano ) Setta il tester in Vac (tensione alternata ) , 20 volt, meglio 2 se il tuo tester li ha , ripeti le due misure, scrivi i milliVolt che legge il tester, dovrebbero essere lo stesso valore su entrambi i fusibili , è il rumore di fondo, preferibilmente inferiore a 10 milliVolt. Setta ora la stampante per scaldare il bed ad una temperatura di normale utilizzo di stampa. Ora il sistema ti passa da standby e basso assorbimento di corrente a modalità di lavoro a ben altro assorbimento. Mentre scalda rifai le due misure in Vdc e scrivile e poi le due misure in Vac e scrivile. Verifica che il bed stia scaldando, rimetti il sistema in standby (interrompi il riscaldamento ). NB. assicurati che il puntale nero faccia un buon contatto sul metallo premendo un pochino il puntale, altrimenti falsi le misure. Ponendo di chiamare fusibile1 quello dove punta il puntale rosso in figura e fusibile2 quello affianco, ti spiace riportare quì i valori letti? Grazie
- 
	l'alimentazione, ti resetta la scheda. Controlla i serraggi dei fili sui connettori , se puoi anche le saldature dei connettori su scheda. Solito controllo dell'alimentatore ( se deve erogare 24 vdc, durante la stampa che valore ho?) Anche il ripple dell'alimentatore andrebbe controllato, cavi lievemente segnati che nel movimento possano provocare scariche sullo chassis......
- 
	ORA LA BUTTO NELLA VASCA E LA FACCIO FINITA.jno ha risposto a Mad Hatter nella discussione La mia prima stampante 3D Mi spiace sia stata vista la risposta in modo negativo, non intendevo certo offendere , ma informare ( metti sia sfuggita l'info.... ) Proviamo a fare 2 conti: ponendo che svenda il regalo, aggiungendo 100 euro al max parte a stampare in 25 minuti ( se fosse in zona Bari aiuterei in modo gratuito ). Se si imbarca in riparazioni ed upgrade.... penso che i 100 euro verranno purtroppo superati alla grande.
- 
	ORA LA BUTTO NELLA VASCA E LA FACCIO FINITA.jno ha risposto a Mad Hatter nella discussione La mia prima stampante 3D alla domanda se esiste una 3d che in 20 minuti parti a stampare con conoscenze pari a 0 e che non costi un rene , forse questa: https://it.gearbest.com/store/6538422918695235584.html
- 
	per me funziona, e funzionerebbe pure se fosse una semplice scatola per scarpe così ricoperta all'interno dove sull'esterno del coperchio ci incolli quello che serve del circuito e sull'interno la lampada in questione.
- 
	In laboratorio abbiamo un filino esagerato, avendo un frigo con superfici interne in acciaio a specchio guasto ed un bel numero di lampade UVC di diversa lunghezza e potenza , abbiamo lasciato le maschere appese nel frigo durante la notte, ma con 60 watt poi il giorno dopo sapevano di bruciato. Poi abbiamo eliminato una delle due lampade riducendo a 30 W e due ore di esposizione con un timer. Comunque.... il suggerimento che si ricava e che se ricopri la superficie del contenitore esposto dagli UVC con alluminio per alimenti, in modo che il lato lucido rifletta in ogni direzione all'interno del contenitore, avrai una disinfezione uniforme e proteggerai la superfice plastica del contenitore dall'invecchiamento.
- 
	
- 
	Visto mai possa interessare , dato che non abiti dall'altra parte d'italia...... visiona l'ultimo annuncio postato al mercatino , se servono foto o info chiedi nel thread apposito 😉
- 
	Stampante HP color 3D driver per windows 10jno ha risposto a Genesi nella discussione La mia prima stampante 3D vedevo che era prodotta da stratasys e rimarchiata hp. essendo un prodotto 2010 dubito che entrambe abbiano speso soldi per aggiornare i driver. Forse è più facile utilizzare un win7 virtuale installato sul tuo win 10.
- 
	tuttala RC da 1,6 metrijno ha risposto a FoNzY nella discussione Le tue stampe - Album fotografico dei migliori modelli 3D FIGATA PAZZESCA !! 😼
- 
	bel test, erano anni che ci volevo provare 😉
- 
	Geeetech prusa i3 pro w non scalda il piattojno ha risposto a brivido84 nella discussione Problemi generici o di qualità di stampa Ciao, a pagina 11 e 19 di questo PDF vedo le info per testare il bed: http://www.geeetech.com/Documents/Geeetech Prusa I3 pro&pro B User Manual.pdf l'alimentazione connessione ed il bed li hai collaudati tu e funzionano, se avessi lo schema ti direi quali sono i due o tre ulteriori componenti da verificare, come e dove ritoccare le saldature , ma non avendo la scheda non ho la sfera di cristallo....solo due possibilità, o hai messo in corto ingresso e uscita mosfet e quindi è il mosfet morto, oppure hai messo in corto ingresso e piedino di pilotaggio mosfet attivandolo e quindi il mosfet funziona se indichi sulle foto dove hai toccato con i fili potrei ricavarein quale delle due situazioni sei incappato. Vedo che costa sulla 30a di euro quindi fatte le prove del manuale puoi solo ritoccare le saldature dei componenti vicino al mosfet, ovviamente a tensione distaccata. Con una foto moolto dettagliata della zona intorno a mosfet , fatta da entrambi i lati , potrei indicare qualcosina in più. Se poi qualcuno avesse persino lo schema, sarebbe perfetto.
- 
	Pla, confezione non sottovuoto con filamento che tende a otturare il noozlejno ha risposto a angelus08 nella discussione Materiali di stampa non avendo bobine non posso confermarlo, ma penso che se reimbustato con apparecchio per alimenti sottovuoto inclusa bustina per esiccare ( quella si pre-trattata a 60° almeno 1 ora , ho dei bustoni da 350 grammi ) dovrebbe recuperare senza scaldare la bobina. A livello di logica penso funzioni. Se qualcuno del forum conferma il funzionamento e se qualche altro ritira su Bari e brevi d'intorni l'apparato , ho un doppione di apparato sottovuoto regalatomi a natale ancora nel cartone da disimballare , inclusa bustona porta piumone richiudibile/riutilizzabile . ( cedesi un tot al KG, stile costo piatto d'insalata )

 
                     
                     
					
						 
                     
                     
                     
					
						